两县分中心、中心各科(室):
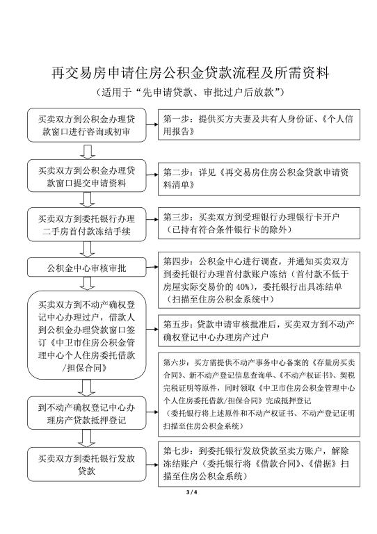
为进一步规范我市住房公积金贷款办理流程,有效化解借款人二手房交易风险,2021年8月30日中卫市住房公积金管理委员会印发了《关于调整规范部分住房公积金使用政策的通知》(卫房金管委规发〔2021〕1号),明确了调整优化再交易住房贷款流程,即自2021年10月8日起对购买再交易自住住房申请住房公积金贷款的由原来执行的“先办理房产过户、再提交贷款申请资料,符合贷款的予以放款”修改为“先受理贷款申请,对符合贷款条件的通知当事人办理房产过户,最后办理放款手续”办理新流程。
但在通知下发后,因部分职工前来咨询再交易住房相关流程早于文件下发前,便出现了先过户再来申请公积金贷款的情况。为了确保贷款职工正常诉求能得到满足,中心便采取了政策执行的缓冲期,即在2021年8月30日至2022年2月28日期间可以受理符合条件的“先过户再申请”贷款和“先申请后过户”贷款。
为确保《关于调整规范部分住房公积金使用政策的通知》(卫房金管委规发〔2021〕1号)的严肃性,我中心经研究决定,自2022年3月1日起不再受理再交易住房“先过户再申请”住房公积金贷款业务,特此通知。同时一并将《再交易房申请住房公积金贷款流程及所需资料》和《再交易房住房公积金贷款申请资料清单》印发,请遵照执行。
中卫市住房公积金管理中心
2022年1月25日
(此件依申请公开)

再交易房住房公积金贷款申请资料清单
1、卖方提供:原《不动产权证书》、原房屋所有权人及共有人的原不动产登记信息查询单、身份证、户口簿及婚姻状况证明、委托银行开户储蓄卡(以上均需原件及复印件);
2、买方提供:
①夫妻双方身份证(原件及复印件)、户口本、婚姻状况证明原件(结婚证、离婚证、单身承诺,)、个人信用报告原件(本人持身份证到中国人民银行征信大厅开具,有效期一个月);
②夫妻双方工资收入证明原件(在工作单位开具并加盖公章,有效期为一个月)及近6个月工资收入银行账户流量;
③如果是异地缴存贷款职工,需在公积金缴存地管理中心开具公积金缴存证明、一年的缴存明细(公积金需至少缴至申请贷款的上一月);
④主借款人名下的银行卡。
提示:提交资料前,必须保证身份证、户口本、结婚证个人信息一致